Instance Verification Kit (IVK)
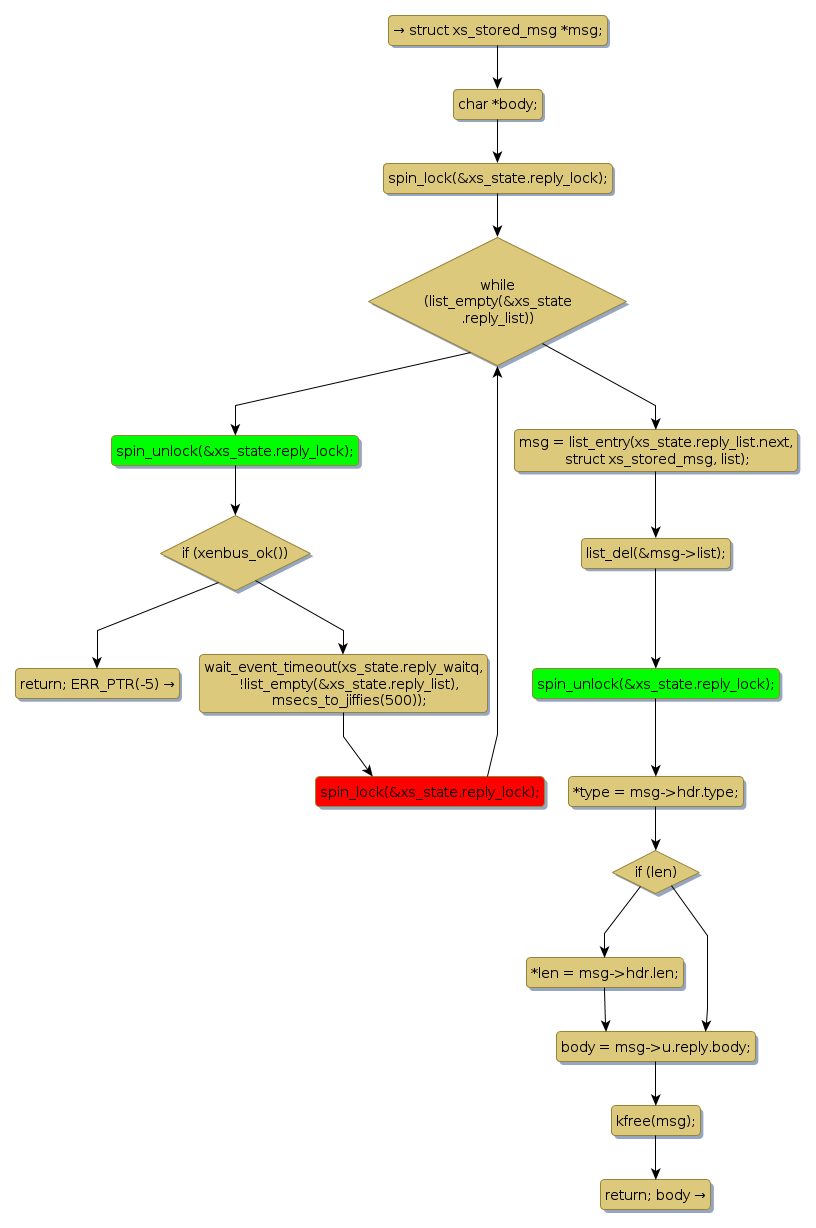
spin lock @ [5564+32+/linux-3.19-rc1/drivers/xen/xenbus/xenbus_xs.c]
Instance Signature: reply_lock
|
The Matching Pair Graph:
|
|
Function Name
|
Control Flow Graph (CFG)
|
Events Flow Graph (EFG)
|
Source Correspondence
|
|
read_reply
|
|
|
[4877+10+/linux-3.19-rc1/drivers/xen/xenbus/xenbus_xs.c]
|